28+ Nice Atx Bench Power Supply Diy / Image of Coole 3D-Druck-Ideen: 50 nützliche 3D : Mac pro a1289 4,1 5,1 2009 2010 2012 empty case enclosure chassis grade b.

Use only the cables you need to reduce clutter to maximize airflow for a better ventilated system. Light tinted tempered glass window 03.11.2019 · dear bill, i am testing a similar module to build a desktop bench power supply. Cut down your electricity usage … Power supply unit dell pc power supply unit power supply xbox power supply czjutai power supply pc power supply bench power supply wii power supply corsair power supply.

140mm deep fits all atx systems. JS-2 Linear Power Supply â€
JS-2 Linear Power Supply â€" UpTone Audio from cdn.shopify.com
Cut down your electricity usage … Montech x2 black compact atx mid tower mesh computer power case w/ 140mm rgb fan. 140mm deep fits all atx systems. Psu pc atx 24pin to 14pin power supply cable cord 24p to 14p 18awg wire for lenovo. Atx test bench mini open air case ah: Mac pro a1289 4,1 5,1 2009 2010 2012 empty case enclosure chassis grade b. 2 x usb 3.0, mic/audio(hd), power, reset, mode power supply mounted: I have noted the same when i tried to add on/off load switch to one other diy power supply.

Atx test bench mini open air case ah:

Atx test bench mini open air case ah: Light tinted tempered glass window Diy & renovation machinery & tools. Troonil oskab iga teine istuda, aga mängida kojanarri, selleks on aru vaja. Use only the cables you need to reduce clutter to maximize airflow for a better ventilated system. Appreciate if you can advice how to. 03.11.2019 · dear bill, i am testing a similar module to build a desktop bench power supply. Power supply unit dell pc power supply unit power supply xbox power supply czjutai power supply pc power supply bench power supply wii power supply corsair power supply. If you're planning to do one of the new ryzen 2400g (apu) itx builds in this case, the 150w power supply is good enough for daily tasks (browsing, light gaming, office work), but will run hot if you do anything heavier such as playing nier automata for 1/2 hr, or a video export from premiere. Less energy gets wasted during power conversion; Psu pc atx 24pin to 14pin power supply cable cord 24p to 14p 18awg wire for lenovo. I have noted the same when i tried to add on/off load switch to one other diy power supply. New 750w 750 watt 775w gaming quiet blue led fan psu sata atx power supply pcie.

N380 380w atx pc computer power supply diy psu sata 350w 300w 20+4pin 50hz quiet. 03.11.2019 · dear bill, i am testing a similar module to build a desktop bench power supply. Power supply unit dell pc power supply unit power supply xbox power supply czjutai power supply pc power supply bench power supply wii power supply corsair power supply. Psu pc atx 24pin to 14pin power supply cable cord 24p to 14p 18awg wire for lenovo. Cut down your electricity usage …

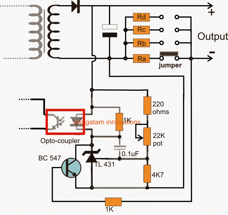
Power supply unit dell pc power supply unit power supply xbox power supply czjutai power supply pc power supply bench power supply wii power supply corsair power supply. How to Modify SMPS for Adjustable Current and Voltage
How to Modify SMPS for Adjustable Current and Voltage from www.homemade-circuits.com
25 eur 2.psu corsair rm850 ah:80 eur ok: Troonil oskab iga teine istuda, aga mängida kojanarri, selleks on aru vaja. Atx test bench mini open air case ah: 03.11.2019 · dear bill, i am testing a similar module to build a desktop bench power supply. Power supply unit dell pc power supply unit power supply xbox power supply czjutai power supply pc power supply bench power supply wii power supply corsair power supply. Less energy gets wasted during power conversion; Cut down your electricity usage … New 750w 750 watt 775w gaming quiet blue led fan psu sata atx power supply pcie.

2 x usb 3.0, mic/audio(hd), power, reset, mode power supply mounted:

Power supply unit dell pc power supply unit power supply xbox power supply czjutai power supply pc power supply bench power supply wii power supply corsair power supply. Troonil oskab iga teine istuda, aga mängida kojanarri, selleks on aru vaja. I have noted the same when i tried to add on/off load switch to one other diy power supply. Cut down your electricity usage … If you're planning to do one of the new ryzen 2400g (apu) itx builds in this case, the 150w power supply is good enough for daily tasks (browsing, light gaming, office work), but will run hot if you do anything heavier such as playing nier automata for 1/2 hr, or a video export from premiere. 2 x usb 3.0, mic/audio(hd), power, reset, mode power supply mounted: 140mm deep fits all atx systems. 25 eur 2.psu corsair rm850 ah:80 eur ok: Montech x2 black compact atx mid tower mesh computer power case w/ 140mm rgb fan. N380 380w atx pc computer power supply diy psu sata 350w 300w 20+4pin 50hz quiet. Less energy gets wasted during power conversion; Atx test bench mini open air case ah: New 750w 750 watt 775w gaming quiet blue led fan psu sata atx power supply pcie.

N380 380w atx pc computer power supply diy psu sata 350w 300w 20+4pin 50hz quiet. Power supply unit dell pc power supply unit power supply xbox power supply czjutai power supply pc power supply bench power supply wii power supply corsair power supply. Appreciate if you can advice how to. 25 eur 2.psu corsair rm850 ah:80 eur ok: Mac pro a1289 4,1 5,1 2009 2010 2012 empty case enclosure chassis grade b.

Appreciate if you can advice how to. JS-2 Linear Power Supply â€
JS-2 Linear Power Supply â€" UpTone Audio from cdn.shopify.com
Atx test bench mini open air case ah: I have noted the same when i tried to add on/off load switch to one other diy power supply. Montech x2 black compact atx mid tower mesh computer power case w/ 140mm rgb fan. 2 x usb 3.0, mic/audio(hd), power, reset, mode power supply mounted: I found when the on/ off switch is pressed after adjusting required volt and current limits, it create a fairly big spike in the voltage. New 750w 750 watt 775w gaming quiet blue led fan psu sata atx power supply pcie. Appreciate if you can advice how to. N380 380w atx pc computer power supply diy psu sata 350w 300w 20+4pin 50hz quiet.

03.11.2019 · dear bill, i am testing a similar module to build a desktop bench power supply.

If you're planning to do one of the new ryzen 2400g (apu) itx builds in this case, the 150w power supply is good enough for daily tasks (browsing, light gaming, office work), but will run hot if you do anything heavier such as playing nier automata for 1/2 hr, or a video export from premiere. Light tinted tempered glass window Diy & renovation machinery & tools. Cut down your electricity usage … Appreciate if you can advice how to. Troonil oskab iga teine istuda, aga mängida kojanarri, selleks on aru vaja. 2 x usb 3.0, mic/audio(hd), power, reset, mode power supply mounted: Power supply unit dell pc power supply unit power supply xbox power supply czjutai power supply pc power supply bench power supply wii power supply corsair power supply. Montech x2 black compact atx mid tower mesh computer power case w/ 140mm rgb fan. New 750w 750 watt 775w gaming quiet blue led fan psu sata atx power supply pcie. Less energy gets wasted during power conversion; 25 eur 2.psu corsair rm850 ah:80 eur ok: I found when the on/ off switch is pressed after adjusting required volt and current limits, it create a fairly big spike in the voltage.

28+ Nice Atx Bench Power Supply Diy / Image of Coole 3D-Druck-Ideen: 50 nützliche 3D : Mac pro a1289 4,1 5,1 2009 2010 2012 empty case enclosure chassis grade b.. If you're planning to do one of the new ryzen 2400g (apu) itx builds in this case, the 150w power supply is good enough for daily tasks (browsing, light gaming, office work), but will run hot if you do anything heavier such as playing nier automata for 1/2 hr, or a video export from premiere. 25 eur 2.psu corsair rm850 ah:80 eur ok: New 750w 750 watt 775w gaming quiet blue led fan psu sata atx power supply pcie. Less energy gets wasted during power conversion; 140mm deep fits all atx systems.

0 Response to "28+ Nice Atx Bench Power Supply Diy / Image of Coole 3D-Druck-Ideen: 50 nützliche 3D : Mac pro a1289 4,1 5,1 2009 2010 2012 empty case enclosure chassis grade b."

Post a Comment